Glad Tidings! UIVCHEM Successfully Selected for Zhejiang Province High-Value Patent Cultivation Project
2025-10-30

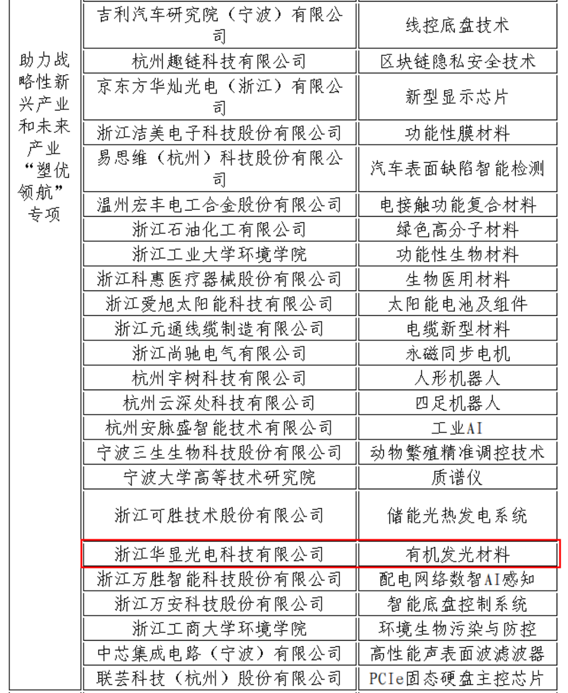
Recently, exciting news came from the Zhejiang Provincial Market Supervision Administration: our company—Zhejiang Huadisplay Optoelectronic Co.,Ltd—has been successfully selected as an implementing unit for the "Zhejiang Province High-Value Patent Cultivation Project," thanks to our forward-looking layout and profound accumulation in the field of organic light-emitting materials. This provincial-level authoritative recognition is not only a full affirmation of our independent innovation capabilities but also a milestone in our efforts to build an intellectual property barrier in core technology areas.

Deep Cultivation of Core Technologies, Driving Development with Innovation
As an active explorer in the field of organic light-emitting materials, UIVCHEM has always regarded technological innovation as the lifeline of the company's development. This successfully approved High-Value Patent Cultivation Project is precisely centered around our core technologies and future product roadmap. It aims to systematically and proactively layout a patent network, solidifying our technological advantages into robust intellectual property advantages, thereby safeguarding the company's long-term development.

We are deeply grateful for and have benefited from the local superior innovation ecosystem. With the strong support of the local government and market supervision departments, convenient channels such as high-speed patent pre-examination and priority review have provided a solid guarantee for the rapid output and protection of our innovative achievements. To date, our company has fully utilized these policies to efficiently advance the application and layout of multiple core patents, ensuring the timeliness and proactiveness of our technological innovations in the market competition.

Looking Ahead: Leading Industrial Upgrading with High-Value Patents
This successful selection marks a brand new starting point. In the future, UIVCHEM will strictly adhere to the project requirements and advance the cultivation and layout of high-value patents to a high standard. We will focus not only on the quantity of patents but, more importantly, on their quality and market value, committed to transforming innovative achievements into a powerful engine driving the upgrading of the enterprise and even the entire industrial chain.

We firmly believe that innovation is the core driver of development, and intellectual property is the sturdy armor that protects it. UIVCHEM will continue to focus on its main business, delve deeper into technology, and enhance the company's core competitiveness with more high-value patent achievements, contributing our strength to the high-quality development of China's optoelectronic materials industry.

Next:
None
Product Catalog